【申报通知】关于开展2026浙江省科技型企业家选育工作的通知

2026-03-11



为深入贯彻落实省委省政府关于“加快建设创新浙江,因地制宜发展新质生产力”的决策部署,做深做透“两篇大文章”,不断强化企业科技创新的主体地位,加快培育和发展新质生产力,省科协拟联合省经信厅、省教育厅、省科技厅、省委金融办、省工商联、省发展规划研究院、浙江日报报业集团、省国有资本运营有限公司等决定联合开展2026浙江省科技型企业家选育工作

请符合申报条件的企业家积极申报。请将推荐材料于3月18日前报至协会秘书处,协会统一报送市科协。推荐材料含纸质版和电子版,纸质材料需加盖公章,一式两份。协会联系:0574--87210388,邮箱:nbmx2001@126.com


通知原文

图片


图片
图片
图片
图片
图片
图片
图片

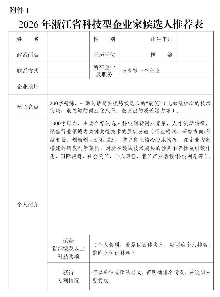
附件1

图片
图片
图片
图片

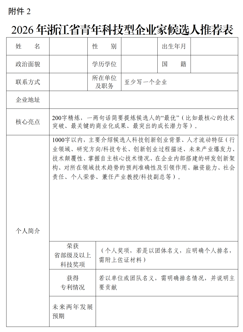
附件2

图片
图片
图片

浙江省科技型企业家名单
留言
写留言


分享