宁波市模具行业协会
个人中心
搜索
宁波市模具行业协会
文章详情
副标题
硬货!44个压铸件常见缺陷及解决办法手册(图文)
2026-03-23
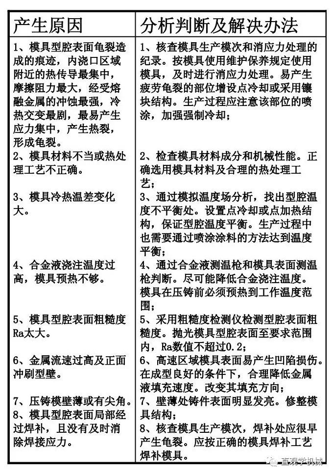
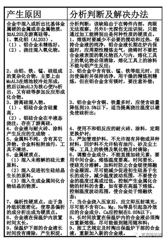
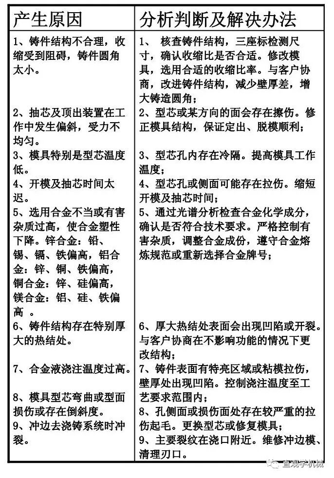
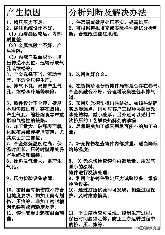
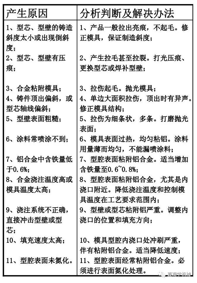
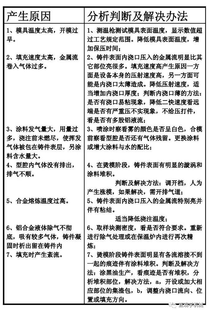
注:这是一份十分全面的科普类资料,图文讲解很直观,收录了44个压铸件常见缺陷。
来源:一汽联合压铸CFU 张洪发,上传者: leowang0620
分享
发表评论
登录评论
匿名评论
提交
提交
首页
电话咨询
联系我们
加入协会